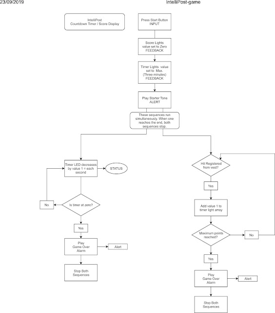
IntelliPost Game Flowchart on September 24, 2019 Get link Facebook X Pinterest Email Other Apps This is the flowchart of how the code for the IntelliPost will work in a single round of a modbox game. Minor changes could be made to allow for the scoring of 3 x 3 minute rounds of play, and for the scoring of two separate players. Comments
Comments
Post a Comment